万象城awcsport官网
学校主页
|
联系我们
|
管理入口
站内搜索:
网站首页
学院概况
学院简介
现任领导
组织机构
专业设置
师资队伍
联系我们
新闻公告
新闻动态
通知公告
党建工作
教学科研
教学管理
科研信息
实验室管理
精品课程
学生工作
招生就业
考研学子
政策法规
招生信息
就业信息
就业指导
研究平台
重点实验室
川东分中心
仿真实验教学中心
校友之窗
规章制度
党团制度
行政制度
实验室制度
1
2
3
4
就业信息
当前位置:
网站首页
>>
招生就业
>>
就业信息
>> 正文
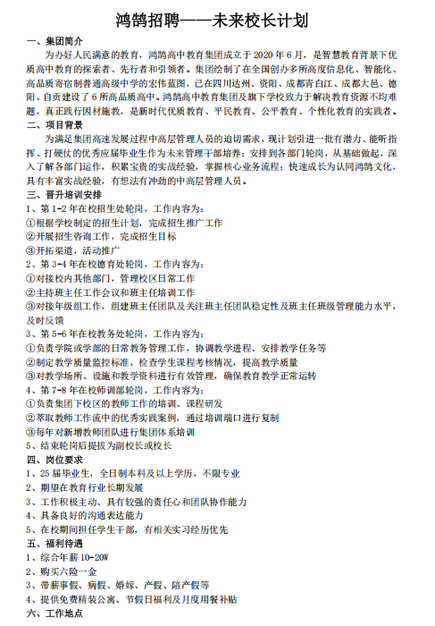
转发“鸿鹄招聘--未来校长计划”
作者: 来源: 发表于:2025-05-23 20:50:31 文章点击数:[]
版权所有 @ 万象城(AWC)官网-awcsport club | 地址:四川省达州市达川区南滨路三段406号 | ICP备案号:蜀ICP备06020089号-1 、网警备案号:51170003000124