


一、举办宗旨
二、参赛对象
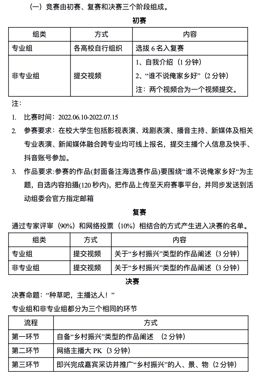
三、竞赛时间
初赛:6 月 10 日—7 月 15 日
复赛:8 月 1 日—9 月 30 日
决赛:10 月 22 日
四、竞赛地点
初赛:
非专业组:伟德bv国际体育(线上)
专业组:各相关院校自行组织
复赛:
非专业组:伟德bv国际体育(线上)
专业组:伟德bv国际体育(线上)
决赛:
伟德bv国际体育(线下)
五、赛程安排
注:所有参赛视频提交要求:
(1)画面清晰,采用中景或近景拍摄,声音清楚,声音需现场采集,声画同步,不能后期配音。所提交视频的格式仅限 mp4,视频文件不超过 300MB。
(2)若因不可抗拒因素组委会将根据实际情况采取线上决赛调整优化流程。
主办单位 承办单位 协办单位
六、主办单位
四川省教育厅
七、承办单位
伟德bv国际体育
八、协办单位
伟德bv国际体育传媒学院 四川省教育融媒体中心(四川教育电视台) 四川广播电视报社有限责任公司
九、竞赛组织机构
(一)竞赛组委会
主任委员:
邹 瑾 中共四川省委教育工委副书记,四川省教育厅党组书记、厅⻓
崔昌宏 中共四川省委教育工委副书记、教育厅党组成员、副厅⻓
戴作安 中共四川省委教育工委委员,教育厅党组成员、副厅⻓
张澜涛 中共四川省委教育工委委员,教育厅党组成员、副厅⻓
陈朝先 中共四川省委教育工委委员,教育厅党组成员、副厅⻓
文云英 伟德bv国际体育党委书记
文锋 伟德bv国际体育党委副书记、院⻓
副主任委员:
宋亚兰四川省教育厅高等教育处处⻓
高 波四川省教育厅高等教育处副处⻓胡咏梅伟德bv国际体育党委常委、统战部⻓
张北丽 四川省高等教育播音与主持艺术专业委员会会⻓
委员:
牟文⻁ 伟德bv国际体育副院⻓
刘向君 ⻄南石油大学副校⻓
曾 英 成都理工大学副校⻓
何诣然 四川师范大学副校⻓
潘小非 成都体育学院党委副书记、院⻓
李 健 四川电影电视学院常务副校⻓
王亚利 成都锦城学院校⻓、党委副书记
何志伟 四川大学锦江学院副校⻓
王 雷 四川传媒学院副校⻓
陈 涛 ⻄华师范大学党委常委、副校⻓
陈小⻁ ⻄昌学院副校⻓
陈 寒 绵阳师范学院副校⻓
刘 博 内江师范学院副校⻓
程碧英 四川文理学院副校⻓
汪天⻜ 乐山师范学院党委常委、副校⻓
童精明 成都文理学院常务副校⻓
罗建光 四川文化艺术学院副校⻓
母庆磊 四川外国语大学成都学院党委副书记
甘庭俭 成都艺术职业大学副校⻓
(二)竞赛执委会
主任委员:
郑玉章:伟德bv国际体育教务处处⻓
包德述:伟德bv国际体育传媒学院党委书记、院⻓
⻢银军:四川省教育融媒体中心(四川教育电视台)主任
谭 涛:四川广播电视报社有限责任公司总经理、总编辑
副主任委员:
刘道莉:伟德bv国际体育教务处副处⻓
印 洪:伟德bv国际体育教务处副处⻓
刘 莉:伟德bv国际体育传媒学院党委副书记
委员:
杜敏通:四川省教育厅高等教育处
焦道利:⻄南石油大学艺术学院院⻓
刘 翼:成都理工大学传播科学与艺术学院院⻓
骆 平:四川师范大学影视与传媒学院院⻓
石 磊:成都体育学院新闻与传播学院院⻓
赵小蓉:四川电影电视学院播音主持学院院⻓
钱 梅:成都锦城学院艺术学院院⻓
胡绍中:四川大学锦江学院艺术学院院⻓
张北丽:四川传媒学院有声语言艺术学院副院⻓
陈 勇:⻄华师范大学新闻传播学院院⻓
叶俊莉:⻄昌学院文化传媒学院副院⻓
丁淑月:绵阳师范学院传媒学院副院⻓
陈丹 内江师范学院范⻓江新闻学院院⻓
曾宪文:四川文理学院文学与传播学院院⻓
任志萍:乐山师范学院文学与新闻学院院⻓
郭悦昆:成都文理学院传媒与演艺学院播音教研室主任
潘力超:四川文化艺术学院数字传媒学院院⻓
钟 珉:四川外国语大学成都学院国际传媒艺体学院院⻓
李 霞:成都艺术职业大学电影电视学院院⻓
监审组
张北丽: 四川省高等教育学会播音与主持艺术专业委员会会⻓
张可心:四川省高等教育学会播音与主持艺术专业委员会秘书⻓
张 艳:伟德bv国际体育纪委副书记
竞赛执委会办公室
刘 杨:伟德bv国际体育教务处实践教学科副科⻓
张 旭:伟德bv国际体育传媒学院办公室副主任
游 月:伟德bv国际体育传媒学院党委学生支部书记
张堃锋:伟德bv国际体育传媒学院辅导员
团队主要成员:
伟德bv国际体育传媒学院播音与主持艺术、广播电视编导、影视摄影与制作专业全体教师
十、奖项设置
十一、报名方式
十二、联系人
张 旭:189 8202 5897
游 月:177 6131 2112
十三、注意事项
1、竞赛由省教育厅全程监控,评委由大赛组委会聘请。
2、竞赛不收取任何费用。竞赛期间⻝宿由承办单位统一安排,费用自理。3、主办方有取消或添加奖项的权利,并对本次大赛和评奖保留最终解释权。
办方有取消或添加奖项的权利,并对本次大赛和评奖保留最终解释权。

武侯校区
地址:成都市新生路6号
邮编:610021
电话:028-85430202
传真:028-85430722
新都校区
地址:成都市新都区蜀龙大道中段620号
邮编:610500
电话:028-89390026
临空校区
地址:资阳市雁江区资州大道777号
电话:028-83436048
招生电话:028-85430270 / 85430022
研究生招生咨询电话:028-85430277
艺术考级咨询电话:028-85490737
13060008118
