艺术学理论与管理学院
     News

疫情防控不放松 延期开学不停学 ——我院在线教学工作全面推进

来源:     作者:    发布时间: 2020/3/17 13:30:00   
浏览量


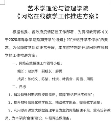
日前,为贯彻落实教育部提出的“停课不停学”和四川省“疫情响应不解除不返校”的要求,在学校统一部署下,艺术学理论与管理学院党总支采取了一系列行之有效的举措,扎实开展线上教学筹备工作,确保新学期教学工作顺利进行,并鼓励全院教职工在疫情面前以身作则、发扬师德、同心合力,用最大的担当履行起教书育人的职责。 一、领导班子主动作为、牢记使命,切实履行主体责任 自学校发布《2020年春季学期延迟开学期间网上教学与学习管理办法》等系列通知后,学院迅速成立了以赵崇华院长为组长,廖勇副院长为副组长,相关教师为成员的“网络在线授课工作领导小组”,上下协同,全面推进在线教学过程指导和质量监控,相继出台了《艺术学理论与管理学院网络在线教学工作推进方案》《艺术学理论与管理学院规范网络教学纪律条例》等文件,着力提升教师信息化教学能力,改进教育教学手段,规范线上教学纪律,并借助以“雨课堂”为主的网络平台培养教师,为学院“金课”建设做准备。领导小组还要求全院教师树牢“以学生为中心”的理念,做到师生不见面、沟通不间断,为落实“立德树人”根本任务贡献自己的力量。 二、任课教师积极探索、先行先试,认真做好教学准备 全体任课教师在教务处和学院“网络在线授课工作领导小组”的要求下,利用假期参加了为期半个月的在线教学技术培训,熟练掌握“雨课堂、腾讯会议、微信会议”等网络平台的操作规范,完成与授课学生之间的网络联系和测试。同时以教研室为单位,教师们居家参与在线集体备课,讨论课程教案,练习设备操作,克服困难完成授课环节模拟演练,并制定线上授课事故预案,努力实现在线教学效果最大化。 三、行政岗位不忘职责、服从大局,高效做好服务工作 学院教务及办公室认真核对教研室课程,坚持每日传达学校安排并汇总上报反馈问题,有效做好统筹协调,确保新学期开课工作有力有序有效推进。各年级辅导员在线向学生宣讲线上授课安排及以“雨课堂”为主的线上授课平台使用方法,在开课前完成学生手机微信和“雨课堂”程序的安装、测试情况统计,要求学生严格遵守线上课堂纪律规范,鼓励学生认真听课,积极思考,配合教师完成线上课程的教学。 四、优配强班主任队伍、形成合力,协同推进网络教学 为保障疫情期间教学工作稳步推进,根据人事处制发的《关于在新冠病毒肺炎疫情防控期间进一步加强班主任工作的实施意见》,我院选拔了六位政治强、业务精、纪律严、作风正、德才兼备、热爱大学生思想政治教育事业的专业教师充实到班主任队伍,进一步加强班主任队伍建设。班主任除了开展防控宣传教育、指导学生每日填报健康日报信息等工作外,还将全面指导学生参加学校网络授课,解惑答疑,确保在线教学工作顺利推进。学院党总支也将全面加强对班主任的教育管理,每周跟踪检查班主任工作开展的情况,确保在学生思想政治教育、专业学习和生活等方面给予更多指导。 艺术学理论与管理学院的全体教师已经整装待发,力争在教学环境的变化中,在交流空间的变化中,把应该做的,通过努力能够做到的事情,做到最佳。同时培养学生们从容不迫、不忘担当的奋斗精神和服从大局、爱国爱民的家国情怀,与学生们一道完成这场生命教育和信念教育。




 武侯校区

地址:成都市新生路6号
邮编:610021
电话:028-85430202
传真:028-85430722

 新都校区

地址:成都市新都区蜀龙大道中段620号
邮编:610500
电话:028-89390026

临空校区

地址:资阳市雁江区资州大道777号
电话:028-83436048

 招生电话:028-85430270 / 85430022

  研究生招生咨询电话:028-85430277

  艺术考级咨询电话:028-85490737 13060008118
 

请关注微博       请关注微信

伟德bv国际体育教育信息技术中心版权所有© 2013       ICP备05016678号