艺术学理论与管理学院
     News

毕业季|线上“云”答辩,毕业不延期

来源:     作者:    发布时间: 2020/6/8 11:01:00   
浏览量


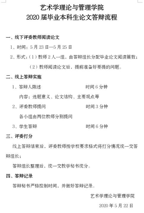
受新冠肺炎疫情影响,线下开学已然迟到,但毕业答辩却不会“缺席”,因为对每一位毕业生而言,论文答辩是毕业前的最后一个航程,也是步入社会前的最后一道关卡。近日,艺术学理论与管理学院开展了一场特殊的本科毕业答辩. 首先,我院向参与答辩工作的教师发布了“2020届毕业本科生论文答辩流程”,确保答辩工作顺利推进。 其次,由毕业班辅导员通知到各位学生有关答辩的流程安排、分组名单,尤其强调通过线上答辩需要提前做好的网络调适及设备准备。不仅如此,在答辩之前老师们还对同学们送上了贴心祝福! 在完成一切准备工作之后,校本部定于5月26日早上8:30正式进行毕业论文线上答辩,新都校区于5月27日早上8:30开始答辩!腾讯会议室AB两组同时开始,且有序进行着...... 经过几个月的网课,老师们对网上操作已然游刃有余啦!即使隔着屏幕,师生们也丝毫不松懈。老师们认真听着学生的答辩呈词,用殷切的目光注视着屏幕,为他们毕业护航。艺管学子的踏实与温暖正是源于老师们一直以来的陪伴与鼓舞。 学院的“云答辩”全程视频画面清晰、节奏顺畅,各个环节紧张有序。毕业生通过屏幕就研究思路、框架、创新点等进行陈述;评委教师根据学生论文和陈述情况提问,学生现场作答;最后教师们针对答辩情况进行充分评议。为确保此次答辩工作公开、公正、真实有效,学院通过截取答辩屏幕,做好记录、存档工作,实现线上答辩过程可回溯、可复查。 不问闻道先后,只看术业专攻。线上“云”答辩,虽然空间转换,但标准不变。在这个特殊的时期,我院学子们用严谨的治学态度、创新求索的精神为大学画上了一个完美的句号。祝福各位毕业生!




 武侯校区

地址:成都市新生路6号
邮编:610021
电话:028-85430202
传真:028-85430722

 新都校区

地址:成都市新都区蜀龙大道中段620号
邮编:610500
电话:028-89390026

临空校区

地址:资阳市雁江区资州大道777号
电话:028-83436048

 招生电话:028-85430270 / 85430022

  研究生招生咨询电话:028-85430277

  艺术考级咨询电话:028-85490737 13060008118
 

请关注微博       请关注微信

伟德bv国际体育教育信息技术中心版权所有© 2013       ICP备05016678号